博牛社区
https://bbs.boniu123.cc/
闹得沸沸扬扬的OGEL 菲律宾菠菜行业从业者将持证上岗
2021-12-25
makati老三
恢复备份
导出
导入
更新
清空
关闭
More
保存
重做
撤销
预览
开始
框架
模块
您可以通过导出进行模板备份
我知道了
添加框架
添加模块
100%框架
1:1
1:2
2:1
1:3
3:1
1:1:1
tab框架
关闭
当前为
简洁模式
,您可以更新模块,修改模块属性和数据,要使用完整的拖拽功能,
请点击进入高级模式
关于博牛
联系我们
招聘广告
社区广告
Telegram
Twitter
Facebook
Instagram
Threads
论坛首页
菠菜圈
菠菜圈
游戏API
企业库
产业中心
我是提供商
游戏代理
我有需求
招聘求职
博牛招聘
招聘专区
求职专区
最新动态
Web3
东南亚新闻
国际新闻
产业新闻
全球展会
讨论广场
综合讨论
黑点曝光
畅游世界
美食之旅
生活服务
房屋租售
商品交易
外卖点餐
站务公告
公告专区
毛遂自荐
建议投诉
登录/
注册
博牛社区
›
讨论广场
›
综合讨论
电梯直达
»
返回列表
makati老三
LV8 深海的明珠
LV8 深海的明珠,当前积分12442,距离下一等级还需1558积分
如何获得积分?
帖子
1640
新博币
500
提现
提现
5040
元
TA的勋章:
勋章中心
展开更多
收起
发表于 2021-12-25 15:12:07
2604
0
|
显示全部楼层
|
倒序浏览
楼主
进入3月份,菲律宾从参议院到移民局,从色情产业到菠菜行业,因为中国菜农的种种作为,可谓闹得沸沸扬扬。项庄舞剑,中国菜农成了一张菲律宾不同党派政客手里的牌,被组合到不同的王炸里扔来扔去,以至于连总统杜特地都不得不为保护爱将而亲自站台发声。
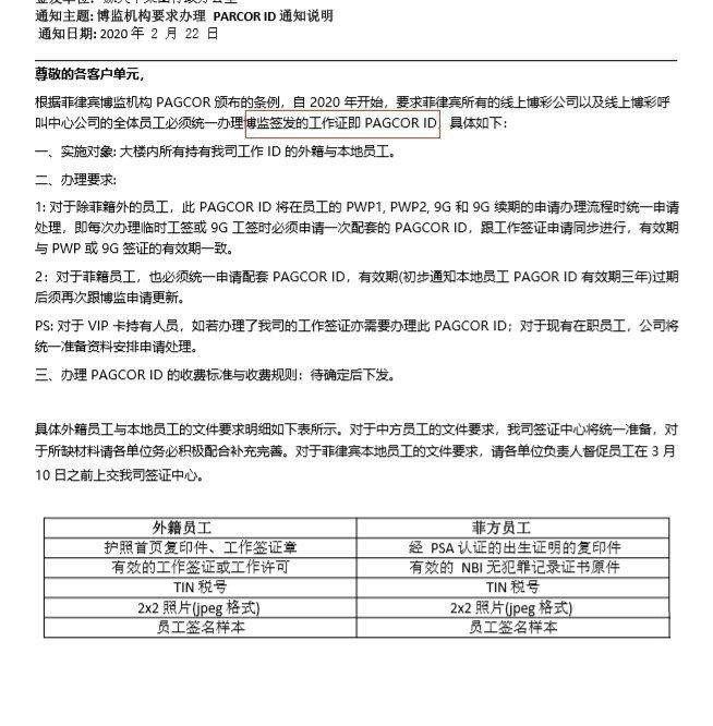
这种纷争的大环境下,Pagcor(菲律宾菠菜监督管理委员会)作为菲律宾众多菠菜公司的监管母体,似乎一时间游离于主流媒体之外,但是根据老司机们的经验,越是蛰伏,越是意味着憋大招的可能,SO,有了本周六(2020年2月22日)流传于各大菠菜行政物业群里的一份通知。
早在2019年10月,来自参议院对于非法菠菜员工大肆涌入菲律宾的声讨,Pagcor承受了巨大的压力,迫于监管压力,当时就初步提出了从2020年起,分批为每一位菲律宾菠菜从业者办理
工作
证Gaming Employment License (GEL),如今选择在这个时候,选择放出通知,让各个POGO企业负责统计落实,也算是选择这个时间点,帮助总统大人灭火救场。
根据通知解读,这个Gaming Employment License (GEL) 就是菠菜行业从业工作证,类似于出租车司机的行业上岗证一样,其特点如下:
1:一视同仁,不分外籍菲籍,都要求办理。
2:工作证的有效期限,和你本人申请的PWP特别工作许可或9G工签一致。
3:办理对象,只要有PWP工作许可,恭喜你,就需要办理该工作证。
4:证件信息涵盖:个人信息,照片,签名,税号,其他ID编号,公司名,地址,职务,住址等。
5:证件用途:用于统计菠菜从业者数量,更好的为移民局,劳工部,税务局等POGO企业管辖部门服务,方便监控和帮助这一行业群体。
之前作为一名公司入职的菠菜行业从业者,需要的是税务局的TIN卡,劳工部颁发的AEP卡,以及移民局颁发的9G工签卡。现在Pagcor插入一脚,还需要每一名从业者获得Pagcor ID后方可上岗,证件越来越多,这也意味着菜农这个菲律宾国度特殊的外来工作群体,越来越被各部门纳入规范管理之中。
关于证件办理的费用,目前仍然等待最后的落实通知,但是之前有过一篇关于菠菜行业从业工作证的文章,提到这一ID的来龙去脉,特分享如下。
菲律宾众议院游戏和娱乐委员会副主席Ronnie Ong对马拉卡南(Malacañang)宣布的有关规范和限制菲律宾离岸游戏运营商(POGO)提议表示欢迎。同时,其认为在POGO下规范菠菜公司的最佳方法,是“建立POGO监管部门可以控制的监控系统”。
他再次呼吁强制向在该国各个离岸游戏中心工作的所有公民发行游戏就业许可证(GEL)。
他说,菲律宾娱乐游戏监管委员会(PAGCOR)应该立即行动,向在菲律宾离岸游戏运营商(POGO)下为离岸游戏运营商工作的公民签发GEL ID,以便对其进行正确划分和记录。
他指出,POGO人员的GEL ID不仅应包含其照片和出生日期,而且还应包含其外籍证件号码,税号,工作名称,办公室和临时住所的地址。
根据Ronnie Ong先生的说法,游戏就业许可证,除了允许政府适当监控该国不断增加的POGO雇员数量外,这些GEL ID的发行还将有助于国税局(BIR)和劳工部(DOLE)对其POGO行业进行税收映射和人员管控。
Ong认为,这项措施的实施,将从某种程度保护菲律宾,让菲律宾从中受益,作为POGO的监管部门,其认为工作证的成本每人约在4000比索左右。
总统罗德里戈·杜特地(Rodrigo Duterte)最近表示,他打算对在POGO系统下运营的离岸游戏中心实施限制,理由是据报道,腐败,勒索,卖淫和绑架等恶性犯罪事件屡屡发生链接到在线游戏的运营。
他说:“这项举动很好,它将保护和规范POGO行业。”
本专区转载内容来源网络公开渠道,版权归原作者,平台不承担真实性及立场。转载请注明出处。
如有侵权问题,请联系管理员处理:
Telegram @boniuom
个人签名
纸飞机@Rthuryuan
收藏
0
回复
返回列表
高级模式
B
Color
Image
Link
Quote
Code
Smilies
您需要登录后才可以回帖
登录
|
立即注册
本版积分规则
发表回复
回帖后跳转到最后一页
浏览过的版块
招聘专区
东南亚新闻
黑点曝光
国际新闻
商品交易
产业新闻
房屋租售
我是提供商
新年快乐1
新年快乐2
新年快乐3
新年快乐4
情人节1
情人节2
情人节3
情人节4
元宵节1
元宵节2
愚人节1
愚人节2
劳动节1
劳动节2
劳动节3
劳动节4
世界红十字1
母亲节1
端午节1
端午节2
端午节3
端午节4
儿童节2
儿童节3
儿童节4
父亲节1
七夕1
中秋节1
中秋节4
国庆节4
国庆节2
万圣节1
万圣节2
万圣节3
万圣节4
光棍节1
光棍节2
光棍节3
光棍节4
感恩节1
圣诞节1
圣诞节2
圣诞节3
圣诞节4
星座:水瓶
星座:双鱼
星座:白羊
星座:金牛
星座:双子
星座:巨蟹
星座:狮子
星座:处女
星座:天秤
星座:天蝎
星座:射手
星座:摩羯
航海王:路飞
航海王:娜美
航海王:乔巴
航海王:山治
拳皇:八神
拳皇:草稚京
拳皇:不知火舞
圣斗士:雅典娜
圣斗士:波塞冬
圣斗士:迪捷尔
玉树临风
闭月羞花
东京喰种:金木研
银魂:夏目贵志
神偷奶爸:小黄人
关闭
博牛社区 x 菠菜圈
/1
免费企业入驻
产品曝光难?免费入驻,轻松对接资源方! 限时开放!让你的产品轻松被接入 免费入驻,连接无限可能!
查看 »